新闻资讯 详情
高标准农田行权与监督数字化:谁来干,怎么干?
来源:泾渭数联
发布时间:2026-03-12

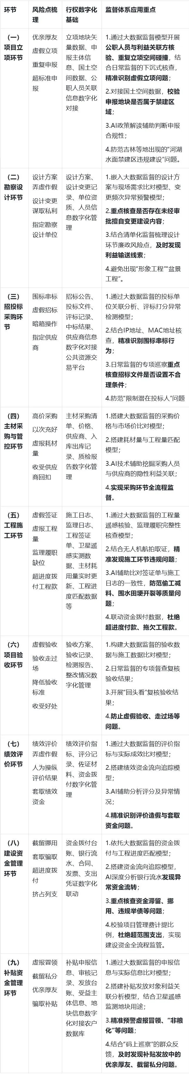
二十届中央纪委五次全会明确要求强化基层廉政风险数字化防控,高标准农田建设已被纳入廉政防控重点领域,成为数字监督的关键发力点。


当前,高标准农田建设项目全生命周期涵盖立项、勘察设计、招投标、主材采购、工程施工、项目验收、绩效评价、建设资金管理、补贴资金发放等多个环节,各环节均存在廉政风险隐患,针对这一现状,高标准农田建设监督数字化系统究竟应由谁牵头建设、采取何种模式推进呢

图片

一、明权责:两种运作模式下的建设主体与核心定位

高标准农田建设监督数字化系统的建设主体,可根据区域数据基础、廉政风险程度,选择纪委监委主导农业农村局主责两种模式,两种模式权责边界清晰、核心目标一致,均以高标准农田建设九大环节为靶向,不偏离业务本质,且始终紧扣“行权数字化为基础、监督数字化为核心”的建设逻辑。

模式一:纪委主导,部门协同(适用于数据基础薄弱、廉政风险较高区域)

建设主体:纪委监委
核心定位统筹建设监督数字化平台,聚焦监督问责,不替代农业农村局的行权数字化建设与业务管理职责
核心逻辑:纪委监委搭建独立的大数据监督平台,对接农业农村局的行权数据,通过模型分析发现风险线索,交办部门核查后开展监督问责,实现“监督靠前、精准防控”。

模式二:部门主责,纪委监(适用于行权数字化基础较好、行业监管成熟区域)

建设主体:农业农村局
核心定位聚焦自查自纠,可采用模型嵌入式内部防控模式,纪委监委履行外部监督职责
核心逻辑:农业农村局在行权数字化基础上,嵌入内部廉政防控模型(即模型嵌入式内部防控),建成“业务管理 + 内部防控”一体化平台,通过嵌入式模型实时监测业务环节、发现违规线索,日常开展自查自纠、规范业务流程,发现重大违纪违法线索及时报送纪委监委,实现“内部规范与外部监督结合”,既契合自身业务主责定位,又能高效防范业务层面的廉政风险隐患。

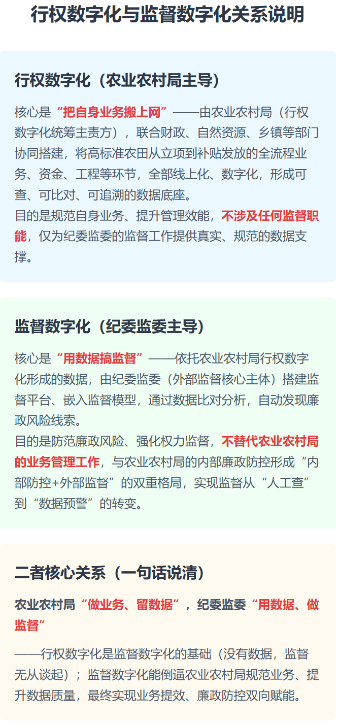
核心概念铺垫:行权数字化与监督数字化

结合模式二的建设逻辑,为进一步厘清农业农村局与纪委监委的权责边界、理顺协同逻辑,更好衔接后续多元主体分工与落地实施,下面用通俗直白的方式,明确两个核心概念的定义及关系:
图片

图片

图片

二、搭平台:两种模式下监督数字化的建设与运行流程

监督数字化的核心是依托行权数字化形成的业务数据底座,靶向九大环节风险点,两种模式的平台建设与运行流程,均贴合“风险预警 - 核查处置 - 监督问责”的闭环设计,与后续落地实施的监督体系形成衔接。

模式一:纪委主导,部门协同 —— 全流程监督闭环

平台建立:纪委监委统筹建设高标准农田建设大数据监督平台,按规范对接农业农村局行权数字化平台,实时同步九大环节业务数据,不干预农业农村局的行权数字化平台运维。
智能预警:平台部署九大环节专属监督模型,依托数据比对分析自动发现风险,实时推送问题线索至纪委监委。
部门核查:纪委监委将预警线索交办至农业农村局,农业农村局针对具体环节开展业务核查,核实问题成因、制定整改措施。
结果反馈:农业农村局向纪委监委反馈核查结果及处理建议,说明问题整改情况、行权数字化流程优化方向。
监督问责:纪委监委对核查结果进行研判,对涉嫌违纪违法的线索依规依纪依法处置,同时将典型问题反馈至农业农村局,推动行权数字化与监督数字化双向优化。

模式二:部门主责,纪委监督 —— 自查自纠与外部监督结合

平台建立:农业农村局自主/委托建设高标准农田建设管理平台,在行权数字化基础上融合模型嵌入式内部廉政防控模块,建成“行权数字化+内部防控数字化”一体化平台,嵌入式模型与行权数字化业务流程深度绑定,实现业务办理与内部防控同步推进
智能预警:日常业务办理中,平台通过嵌入式内部廉政防控模型,针对九大环节风险点自动开展数据比对、异常分析,发现业务违规线索后,向农业农村局内部监管部门推送预警,实现“早发现、早整改”
内部核查:农业农村局组织力量对预警线索开展内部核查,针对具体环节整改问题,优化业务流程,完善行权数字化数据标准。
线索上报:对核查中发现的涉嫌违纪违法的重大问题线索,农业农村局按规定报送至纪委监委。
接受监督:农业农村局定期向纪委监委报送整改进度与结果,纪委监委对整改情况进行监督检查,重点核查高风险环节的整改成效,督促内部防控模块优化升级。

图片

三、落地实施:以“数据底座 + 三位一体监督体系”为核心架构

无论是哪种建设模式,监督数字化系统的落地实施均以“数据底座 + 三位一体监督体系”为核心架构,深度依托行权数字化建设成果,融合日常监督、大数据监督、AI监督三大机制,打造从数据采集到智能应用、从线索预警到闭环处置的全链条智慧监督体系。

(一)夯实数据底座:为监督数字化筑牢核心支撑

数据底座是监督数字化的运行基础,需完全依托农业农村局行权数字化建设成果:
全维度数据整合:整合纪委监委、农业农村、财政、自然资源等多部门数据,涵盖项目立项、施工、验收等业务数据,资金拨付、流水等财务数据,地块矢量、国土空间等地理数据,以及公职人员履职、廉政档案等监督数据,形成海量数据资源池;
统一数据采集原则严格遵循 “一次采集、多方复用” 原则,由农业农村局作为行权数字化主责方,统一完成高标准农田建设全流程业务数据的采集录入,避免多平台重复建设与数据冗余,数据优先满足农业农村局行业监管需求,同步为监督数字化提供精准数据支撑;
标准化数据治理:建立高标准农田建设专属数据资源中心,通过数据清洗、校验、标准化处理,建立基础数据库、主题数据库,分类管理业务数据、监督数据、群众反馈数据等,提高数据的合规性、可信性和可用性,为后续建模分析、智能预警奠定坚实基础。

(二)构建三位一体监督体系,实现监督手段全面升级

以规范化数据底座为基础,融合日常监督、大数据监督、AI 智能辅助监督三大机制,形成 “三位一体” 的数字化监督体系,全方位覆盖各环节廉洁风险点。

1. 日常监督机制:制度先行,筑牢线下监督防线

日常监督是数字化监督的基础,通过规范化工作机制将监督要求融入项目建设日常管理,与大数据、AI监督形成互补,筑牢线下监督防线:
建立双专班联动与 “室组地” 联动模式:农业农村部门组建行权数字化与项目管理工作专班、纪委监委组建监督专班实现同频共振,整合党风政风监督室、派驻组及乡镇纪委力量形成监督合力;
开展专项督查与 “回头看”:针对招投标、资金管理、工程验收等重点风险环节开展专项督查,对已整改问题进行复核,防止问题反弹;
推行清单化监督建立问题、责任、整改 “三张清单”,覆盖项目全流程十大环节,明确各环节职责、识别高危节点、厘清责任主体,实现监督工作有据可依、有迹可循;
创新专项巡察与 “下沉式督查” 模式:搭建 “码上巡察” 二维码方便群众反馈问题,纪检干部深入工程现场实地走访、与群众访谈、比对台账数据,掌握第一手问题线索,打通监督“最后一公里”。

2. 大数据监督机制:数据赋能,精准识别风险线索

大数据监督是破解九大廉洁风险点的核心手段,通过数据采集、数据管理、数据建模、成果运用四大步骤,实现对项目各环节的动态监测与精准预警,是监督数字化的核心抓手:
多方式数据采集:破解数据获取难题,整合自动采集(系统接口、单向光闸)、人工采集(批量导入、手工录入、光盘刻录)、自定义采集、AI 智能采集等多种方式,覆盖财政、采购、公职人员、立项、施工等全维度数据,实现 “外网查询、内网分析、数据只进不出” 的安全采集,补充完善数据底座;
规范化数据管理:依托数据资源中心,整合纪检监察内部数据、各行业业务数据、群众监督数据等,通过二次清洗、校验实现数据的深度治理,确保数据精准匹配监督模型需求;
针对性数据建模:围绕九大廉洁风险点,建立虚假建设面积、资金拨付异常、套取财政补贴、工程质量异常等多款监督模型,通过数据比对、碰撞、分析,精准识别项目进度、土地流转、监理履职等方面的异常问题;
场景化成果运用:针对立项、施工、资金管理等关键环节开发专属模型应用,如立项环节的公职人员利益关联比对、重复立项空间碰撞,施工环节的虚假签证比对、虚报工程量比对,资金环节的拨付合规性校验、套取资金比对,实现风险线索的精准定位,同时将成果运用到问题整改、以案促改、警示教育等环节。

九大风险点导向,推动监督体系精准落地

图片

3. AI智能辅助监督机制:智能升级,提升监督工作质效

以大数据监督为基础,引入AI技术打造智能监督助手,覆盖政策解读、文书生成、线索挖掘、案件审理、整改跟踪等核心场景,解决传统监督中 “效率低、专业性不足、线索挖掘不深入” 等问题。
政策法规智能解读:搭建纪检监察私域智库,实现政策法规的智能检索、智能问答和文档分析,为监督人员提供精准的政策支撑,降低合规判断风险;
文书智能生成:开发通用型与定制型 AI 公文助手,自动生成监督方案、核查笔录、整改通知书、党政报告等各类文书,支持标题生成、大纲搭建、内容润色、格式校对,大幅提升文书制作效率;
隐藏线索深度挖掘:对银行流水、聊天记录等数据进行 AI 深度分析,自动清洗处理数据、标记资金异常流动模式、绘制人物交易关系图谱,精准发现背后的隐性利益链条;
案件审理与整改跟踪辅助:梳理案件事实并生成初步审理意见和量纪建议,辅助办案人员决策;自动跟踪整改进度,识别虚假整改行为,生成复核清单,确保整改落实到位。

图片

四、严闭环:多元协同的线索处置与治理机制

围绕高标准农田建设领域问题发现、核查、处置、治理全流程,建立与“数据底座 + 三位一体监督体系”相适配的多元主体协同闭环机制,确保监督数字化体系预警的线索得到有效处置,推动问题整改与源头治理,兼顾行业监管效能与廉政风险防控,实现监督成果向治理成果转化。

(一)线索分级处置机制

结合三位一体监督体系发现的线索类型,按问题性质和严重程度分为三级,对应不同处置主体和方式,贴合高标准农田建设业务监管与廉政监督的双重需求:
一级线索:由农业农村局开展业务自查自纠,采取约谈提醒、限期整改等方式,规范行权数字化业务流程,及时纠正业务偏差;
线索:由农业农村局联合财政、自然资源等部门开展联合核查,采取组织处理、完善制度流程等方式,提升行业监管水平,堵塞业务管理漏洞;
线索:由农业农村局按规定报送纪委监委,纪委监委依规依纪依法开展审查调查,对涉嫌违纪违法的人员严肃处理,对失职失责的单位和人员依规问责。

(二)多元协同的核查处置机制

纪委监委牵头建设监督系统

线索办理:三位一体监督体系发现的预警线索按“属地管理、属事原则”分派,纪委监委牵头组织核查,农业农村局提供行权数字化业务数据、业务解释等支撑,配合核查与合规性审查;

涉及多部门的复杂线索:由纪委监委牵头成立联合核查组,农业农村、财政、自然资源等部门围绕业务流程、资金管理等核心内容协同参与

农业农村局牵头建设监督系统

线索办理:由农业农村局先通过内部核查机制处置内部防控模块发现的线索,形成核查报告并同步整改,纪委监委对核查结果进行抽查复核,对核查不深入、整改不到位的情况督促整改;

农业农村局发现的重大违纪违法线索,报送纪委监委后,由纪委监委牵头核查,农业农村局全程配合提供行权数字化与内部防控数字化的全量数据

(三)以案促改、源头治理机制

对核查发现的高标准农田建设领域共性问题(资金不规范、质量不达标、规划违规、管护缺位、虚报进度五大高频问题),由监督系统建设主体牵头梳理分析,向相关部门下发整改建议,农业农村局作为行权数字化主责方负责完善业务流程、优化行业标准,从业务层面堵塞漏洞;针对“非粮化”突出问题,推动落实种粮收益提升措施,延伸粮食产业链,破解“种粮效益低”的根本诱因。
将典型问题作为警示教育素材,完善制度机制,优化行权数字化流程与监督数字化模型,组织基层开展廉政教育,推动相关部门和人员引以为戒,实现“查处一案、警示一片、治理一域”的效果
结合问题整改优化监督模型与行权数字化数据采集标准,实现业务管理与廉政监督的双向优化,从源头防范同类问题再次发生。

(四)整改“回头看”机制

结合问题整改优化监督模型与行权数字化数据采集标准,重点强化建后管护数据录入,实现业务管理与廉政监督的双向优化;推动项目竣工验收后及时移交管护主体,签订资产移交协议,从源头防范设施闲置损毁、管护缺位等问题。
监督系统建设主体组织开展“回头看”实地核查,严防假整改、纸面整改,纪委监委对整改成效进行督查,确保问题整改到位;
对整改不力、屡改屡犯的单位和个人,依规依纪追究责任,既追究业务管理责任,也追究廉政防控责任,全流程压实业务管控与廉政防控的双重责任

图片

五、固保障:多元主体共促体系长效运行

从制度、数据、队伍、安全四维度建立长效保障体系,确保行权数字化平台与监督数字化体系(数据底座+三位一体监督体系)稳定运行、协同发力,持续赋能高标准农田建设领域的廉政风险防控与行业规范管理。

(一)制度保障

监督系统建设主体(纪委监委/农业农村局)制定《高标准农田建设监督数字化体系使用与运维管理办法》《行权数字化数据管理规范》等制度,明确系统运维、数据使用、监督管理、责任追究等要求;
严格落实《农业农村部办公厅关于规范统一高标准农田国家标识的通知》,督促项目区设立公示标牌,公开建设单位、投资规模、管护主体等信息,接受社会监督
农业农村局制定《高标准农田建设行权数字化平台运维管理办法》,规范业务数据采集、录入、更新等全流程,确保数据真实、完整、及时;
双方共同制定《高标准农田建设数据共享与安全管理规定》,明确数据共享范围、使用权限、数据流转流程,保障数据安全与规范使用。

(二)数据保障

农业农村局建立高标准农田建设业务数据质量管控机制,将数据及时性、完整性、真实性纳入内部绩效考核,保障行权数字化数据质量,从源头夯实监督数字化数据底座;
监督系统建设主体建立数据核查与督查机制,督促各部门按期上报数据,打破“数据孤岛”,持续完善数据资源中心;
双方共同建立数据质量评估机制,对高标准农田建设业务数据与监督数据进行双重备份,确保数据安全与可追溯。

(三)队伍保障

农业农村局开展行权数字化业务与内部廉政防控培训,提升业务人员数字化操作能力与廉政风险防控意识,确保行权数字化数据的规范采集与管理;
纪委监委开展监督数字化体系与大数据分析培训,提升监督人员数据分析能力与监督业务水平,熟练运用三位一体监督体系开展工作;
双方共同组建监督与业务融合专家队伍,抽调行业专家、大数据技术专家、纪检监察专家,为平台建设、模型优化、问题处置提供专业支撑

(四)安全保障

技术与行政层面落实行权数字化平台、监督数字化体系的数据安全,严格落实网络安全等级保护要求,采用国产化设备与系统,建立应急处置机制,及时处置系统故障、数据泄露等突发事件,保障高标准农田建设业务与监督工作的连续稳定开展;
针对三位一体监督体系中的AI 分析数据、银行流水、廉政档案等敏感信息,建立专属加密管理机制,严格限制数据使用权限
双方共同建立应急响应机制,及时处置系统故障、数据安全等突发事件,保障高标准农田建设行权数字化与监督数字化工作的连续稳定开展。
综上,在高标准农田建设领域推进行权数字化与监督数字化协同,核心是明确农业农村局作为行权数字化统筹主责方的定位,纪委监委与农业农村局可按需选择监督数字化建设路径,以行权数字化筑牢数据基础,最终实现行业规范与廉政防控的双向赋能,为高标准农田建设保驾护航。

如有进一步咨询需求,可直接联系电话:

手机号:13909272058 

座机号:029-89567700。

关注公众号:泾渭数联智慧监督


西安泾渭数联聚焦“全流程、全要素数字纪检监察体系”建设,深度推动大数据、AI 等数字技术融入纪检监察各项业务。依托业务模型、自定义模型、AI 模型等大数据监督工具,构建覆盖数字纪检、清廉国企、清廉医院、清廉学校、清廉银行等场景的纪检监察一体化工作解决方案,为各级纪检监察机关及重点行业客户提供数字化监督能力支撑。

核心业务方向

  • 核心平台能力:聚焦数字纪检监察一体化平台、数据治理与融合、AI 智能监督、大数据监督、公权力监督、两个责任监督、政治生态监督、廉政画像等核心技术底座,支撑各类监督业务落地。
  • 清廉建设解决方案:覆盖清廉国企、清廉医院、清廉高校、清廉金融、清廉教育、高标准农田、行业协会、能源、消防、烟草、医药、体育、开发区、工程建设(含招投标)等重点领域,提供针对性的清廉建设与合规管理工具。
  • 专项监督应用:针对政治监督数字化、重点领域专项监督、基层公权力大数据监督、巡视巡察、派驻监督等场景,打造专项监督产品,强化基层 “微权力”“码上监督” 等数字化监督创新实践。

现有产品矩阵

  • 核心平台类:政治监督、巡察监督、派驻监督、政治生态动态监测、“1+9” 监督、廉政档案、优化营商环境、纠治 “四风”、案件质量评查、银行数据分析、话单数据分析、微表情智能分析等。
  • 清廉建设类:清廉国企、清廉医院、医德医风档案、医德医风考评、廉洁教育学习、廉洁教育测试、清廉行风建设、清廉学校、清廉银行、高标准农田、学会协会,教育行业等。
  • 专项监督类:农村 “三资” 监督、小微权力监督、基建工程监督、执法司法监督、招投标监督等。